发布时间:2023-12-21
一、前言:
交强险属于国家强制规定车主必须购买的险种,除条款列明原因以外原则上是不予办理退保手续。
商业险可根据投保人的意愿进行退保。
二、流程:
1、投保人提出退保申请(填写退保申请书);
2、提交退保申请书及相关材料(具体见下表内容);
3、保险公司出具退保批单,收回纸质保单及发票,终止保险责任。
4、资料齐全当日完成办理,可选择次日零时后生效;
5、退款到帐时间视具体银行卡而定,大概1-3日工作日到账;
三、交强险可退保的情况:
1、被保险机动车被依法注销登记的;
2、被保险机动车办理停驶的;
3、被保险机动车经公安机关证实丢失的;
4、投保人重复投保交强险的;
5、被保险机动车被转卖、转让、赠送至车籍所在地以外的地方。
6、新车因质量问题被销售商收回或因相关技术参数不符合国家规定交管部门不予上户的。
四、商业险退保须知:
1、投保人故意或者因重大过失对重要事项未履行如实告知义务,保险人行使解除合同的权利前,应当书面通知投保人,投保人应当自收到通知之日起5日内履行如实告知义务;投保人在上述期限内履行如实告知义务的,保险人不得解除合同。保险人的合同解除权自保险人知道有解除事由之日起,超过30日不行使而消灭。
2、保险人解除合同的,保险人应收回保险单等。对于投保人无法提供保险单的,投保人应向保险人书面说明情况并签字(章)确认,保险人同意后可办理退保手续。
3、保险合同成立后,投保人可以提交书面申请,解除合同。保险责任开始前,投保人申请解除保险合同,保险公司将按照条款规定向投保人收取3%的退保手续费后办理退保手续。保险公司按日收取自保险责任开始之日起至合同解除之日止期间的保险费,并退还剩余部分保险费;
4、对于退保保费金额人民币1万以上或者外币等值1000美元以上的业务。需核对退保申请人的有效身份证件或者其他身份证明文件,确认申请人的身份,填写对应的《客户身份基本信息登记表》,留存客户身份资料复印件或影印件。
5、投保了机动车损失险或全车盗抢险发生全损或保险合同中规定的合同终止条件成立时,保险合同终止,机动车损失险或全车盗抢险及附加险不退还保费,其他险种保费按日从全损或推定全损的批单申请日开始计算应退还其他险种的保费。
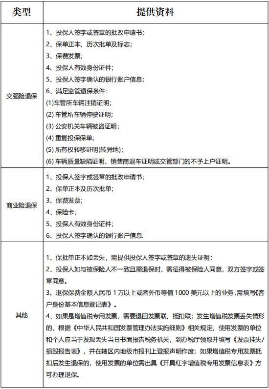
五、退保所需资料:

Copyright © 2021 幸运飞艇168体彩开奖官网 未经许可不得复制、转载或摘编,违者必究! ICP许可证号 鄂ICP备47515584号-1